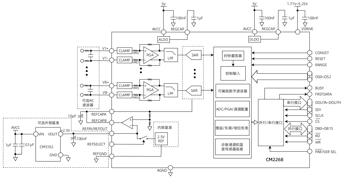
Overview
The CM2268 is a 16-bit, 8-channel synchronous sampling Data Acquisition System (DAS). Each channel is equipped with an analog input clamping protection, programmable gain amplifier (PGA), low-pass filter (LPF), and a 16-bit SAR ADC. The CM2268 also features a flexible digital filter, low-temperature drift 2.5V reference voltage source, reference voltage buffer, and high-speed serial and parallel interfaces.
The CM2268 operates with a 5V single-supply, capable of handling true bipolar input signals from ±12.5V, ±10V, ±5V, ±2.5V (single-ended) and ±25V, ±20V, ±12.5V, ±10V, ±5V (differential), with all channels sampling at rates up to 1MSPS. The input clamping protection circuit can withstand voltages up to ±19.5V. With a high input impedance of 1MΩ and on-chip filtering, it significantly simplifies peripheral circuit design.
Features
-
Bipolar Analog Input Range
Single-ended: ±12.5V, ±10V, ±5V, ±2.5V
Differential: ±25V, ±20V, ±12.5V, ±10V, ±5V
5V Analog Supply, 1.71V to 5.25V Digital Interface Supply
8-Channel Synchronous Sampling Inpu
Performance
Analog Input ESD Protection up to 7000V
93dB SNR (no oversampling), -107dB THD
±0.3LSB INL, ±0.5LSB DNL
Flexible Parallel/Serial Interface
SPI/QSPI/MICROWIRE/DSP Compatible
Fully Integrated Data Acquisition Solution
Analog Input Clamping Protection
Input Buffer with 1MΩ Input Impedance
First-Order Anti-Aliasing Filter
On-chip Precision Reference Voltage and Buffer
16-bit, 1MSPS ADC (All Channels)
Flexible Digital Filter with Oversampling Rate up to 256x
Two Bandwidth Options: 23kHz and 202kHz
Low Power: 175mW in Operation, 25mW in Standby
LQFP64 10mm × 10mm Package
Applications
Data Acquisition Systems
Instrumentation and Scientific Measurements
Semiconductor Automated Test Equipment
Power Line Monitoring and Protection Systems
Multi-phase Motor Control
Industrial Automation Control and Railway Transportation
Architecture Block Diagram

Pin configuration

|
标识
|
尺寸(毫米) |
最小值 |
典型值 |
最大值 |
A |
- |
- |
1.60 |
A1 |
0.05 |
0.10 |
0.15 |
A2 |
1.35 |
1.40 |
1.45 |
A3 |
0.59 |
0.64 |
0.69 |
b |
0.18 |
0.22 |
0.26 |
b1 |
0.17 |
0.20 |
0.23 |
c |
0.13 |
0.15 |
0.17 |
c1 |
0.12 |
0.13 |
0.14 |
D |
11.80 |
12.00 |
12.20 |
D1 |
9.90 |
10.00 |
10.10 |
E |
11.80 |
12.00 |
12.20 |
E1 |
9.90 |
10.00 |
10.10 |
e |
0.50 (BSC) |
eB |
11.05 |
11.15 |
11.25 |
L |
0.45 |
0.60 |
0.75 |
L1 |
1.00 (REF) |
θ |
0° |
3 . 5° |
7° |
Outline and dimensions

For more detailed information, please refer to the data sheet.