Обзор
CM2322 — это 18-битный последовательно-приближённый аналого-цифровой преобразователь (АЦП), питающийся от однополярного источника питания. В нём интегрированы маломощный высокоскоростной 18-битный АЦП с выборками и многофункциональный последовательный интерфейс. На переднем фронте сигнала CNV микросхема CM2322 выполняет выборку разности напряжений между выводами IN+ и IN−; при этом сигналы на обоих входных выводах обычно находятся в противофазе, а амплитуда напряжения изменяется в диапазоне от 0 В до VREF. Опорное напряжение VREF подаётся извне и может устанавливаться независимо от напряжения питания VDD. Потребляемая мощность возрастает прямо пропорционально частоте выборок.
С помощью входного вывода SDI последовательного интерфейса SPI несколько АЦП могут соединяться каскадно (daisy chain), что обеспечивает дополнительный индикатор занятости (busy indicator). Микросхема совместима с логическими уровнями 1,8 В, 2,5 В, 3 В и 5 В благодаря независимому источнику питания VIO.
Модель CM2322 выпускается в корпусах MSOP10 и DFN10 с оптимальным диапазоном рабочих температур от −40 °C до +125 °C.
Особенности:
Напряжение однополярного питания: 1,8 В
Напряжение логического интерфейса: 1,8 В, 2,5 В, 3 В, 5 В
Истинный дифференциальный аналоговый входной диапазон: ±VREF
разрешение 18 бит, отсутствие пропущенных кодов
Частота дискретизации: 1 МГц
Производительность:
Интегральная нелинейность (INL): типично ±1,2 МЗР (VREF = 5 В)
Динамический диапазон: 99 дБ (VREF = 5 В)
Отношение сигнал/шум (SNR): 97,5 дБ (fIN = 1 кГц, VREF = 5 В)
Отношение сигнал/шум и искажения (SNDR): 97 дБ (fIN = 1 кГц, VREF = 5 В)
Коэффициент гармоник (THD): −119 дБ (fIN = 1 кГц, VREF = 5 В)
Последовательный интерфейс: совместим с SPI/QSPI/MICROWIRE
Поддержка каскадного подключения нескольких АЦП с индикацией занятости (busy indicator)
Отсутствие задержки конвейера
Малое потребление энергии:
3,3 мВт (1 Мвыб/с, только VDD)
5,7 мВт (1 Мвыб/с, суммарное энергопотребление)
55 мкВт (10 квыб/с, суммарное энергопотребление)
Упаковка:
Области применения:
Блок-схема архитектуры

Конфигурация выводов

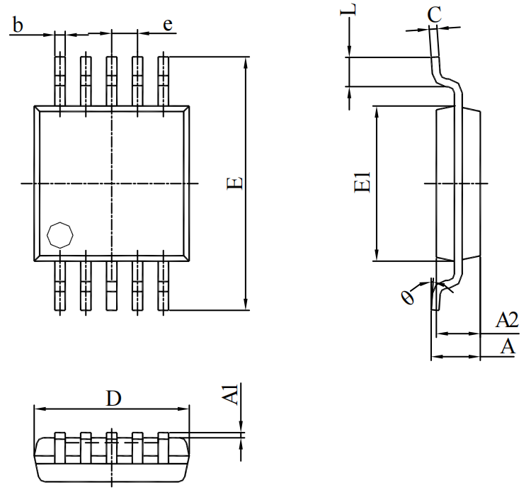
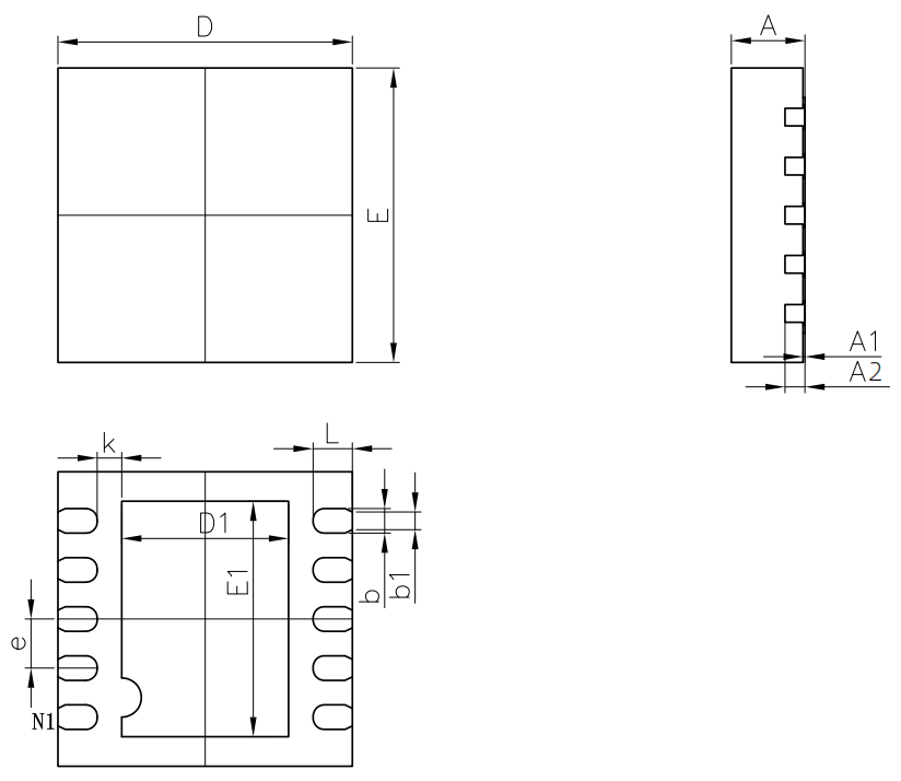
Габаритные размеры и чертёж
CM2322 поставляется в корпусах MSOP10 и DFN10.
MSOP10

| маркировка |
размеры (мм) |
| 最小值 |
典型值 |
максимальное значение |
| A |
0.82 |
0.96 |
1.1 |
| О1 |
0.02 |
0.09 |
0.15 |
| A2 |
0.75 |
0.85 |
0.95 |
| b |
0.18 |
0.23 |
0.28 |
| C |
0.09 |
0.16 |
0.23 |
| Г |
2.9 |
3 |
3.1 |
| е |
0.50(BSC) |
| Е |
4.75 |
4.9 |
5.05 |
| E1 |
2.9 |
3 |
3.1 |
| Л |
0.4 |
0.6 |
0.8 |
| θ |
0° |
3° |
6° |
DFN10

| маркировка |
размеры (мм) |
| 最小值 |
典型值 |
максимальное значение |
| A |
0.7 |
0.75 |
0.8 |
| О1 |
0 |
0.03 |
0.05 |
| A2 |
0,20 (справочное значение) |
| Г |
2.92 |
3 |
3.08 |
| Е |
2.92 |
3 |
3.08 |
| D1 |
1.6 |
1.7 |
1.8 |
| E1 |
2.3 |
2.4 |
2.5 |
| b |
0.2 |
0.25 |
0.3 |
| b1 |
0,18 (справочное значение) |
| е |
0.50(BSC) |
| к |
0,25 (СПРАВ.) |
| Л |
0.32 |
0.4 |
0.48 |
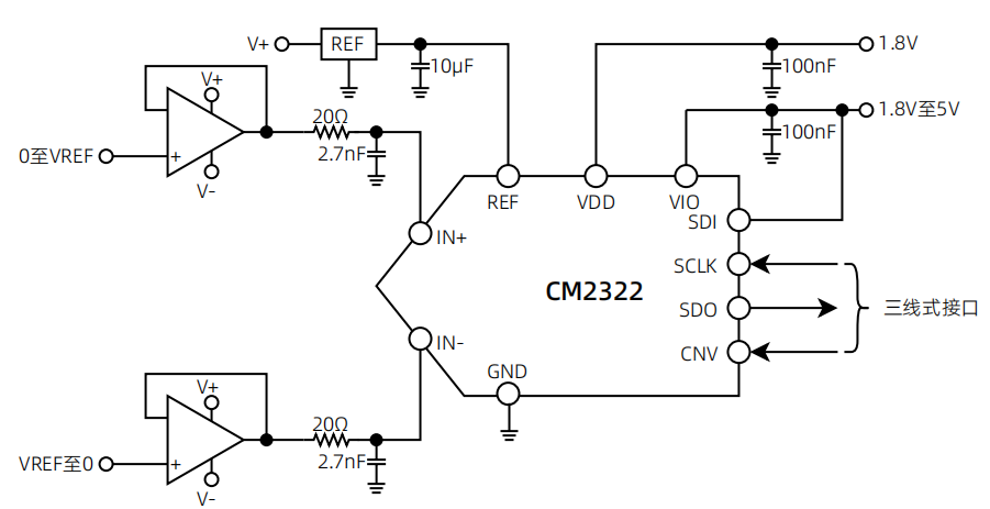
Типичное подключение
На приведённом ниже рисунке показана рекомендуемая схема подключения микросхемы CM2322 при использовании нескольких источников питания.
Для получения более подробной информации обратитесь к техническому описанию.