Overzicht
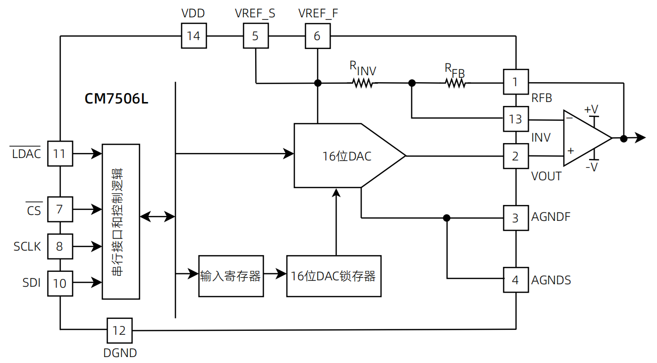
CM7506L is een 16-bits ongebufferde spanningsuitgang Digitale-naar-Analoge Omzetter (DAC). Deze werkt vanaf een enkele voedingsspanning van 2,7 V tot 5,5 V en garandeert monotone uitgangsspanning over het volledige temperatuurbereik. Dankzij het ongebufferde ontwerp heeft de DAC een extreem laag stroomverbruik, met slechts 290 μA ruststroom en een lage nulcode-offsetfout van 0,5 LSB.
De CM7506L ondersteunt een bereik voor de referentiespanningsingang van 2 V tot VDD. De uitslag van de spanningsuitgang is 0 V tot VREF. Met een nauwkeurig afgestemde interne weerstandsstring kan het apparaat een bipolaire uitgang genereren met een maximale ±VREF uitslag bij RFB wanneer gebruikt in combinatie met een externe precisie operationele versterker.
De CM7506L gebruikt een SPI/QSPI/MICROWIRE-compatibele 3-draads seriële interface, die kloksnelheden tot 50 MHz ondersteunt. Deze kan ook rechtstreeks worden aangesloten op optokoppelaars om specifieke toepassing vereisten te vervullen. Na inschakelen zet de resetlogica de uitgang van de CM7506L naar het midden van de schaal.
Kenmerken
Enkelvoudige voeding: 2,7 V tot 5,5 V
Lage voedingstroom: 290 μA
INL-fout: ±0,5 LSB
Kleine glitchimpuls: 1 nV·s
Snelle insteltijd: 1 μs
Gegarandeerde monotonische uitgang over het volledige temperatuurbereik
Spanningsuitgang die rechtstreeks een belasting van 60 kΩ kan aansturen
50 MHz SPI/QSPI/MICROWIRE-compatibele seriële interface
Power-on reset zorgt ervoor dat de DAC-uitgang naar het midden van de schaal gaat
Compensatie van referentiestroom
SOP14-behuizing (8,7 mm × 3,9 mm)
Toepassingen
Laser galvanometer controllers
Hoogwaarheidsinstrument kalibratiecircuits
Procesbeheersing en industriële automatisering
Automatische testapparatuur (ATE)
Precisie signaalbronnen
SOP14
Lijst van producten
Precisie DAC
| P/N |
Type |
Verpakking |
MPQ(Aantal stuks) |
Vergelijkingspunten tegen |
| CM7501-MSOTA |
DAC |
Rol |
5000 |
LTC2641-16 |
| CM7501-DFNTA |
DAC |
Rol |
5000 |
LTC2641-16 |
| CM7501-SOPTA |
DAC |
Rol |
4000 |
LTC2641-16 |
| CM7502-MSOTA |
DAC |
Rol |
4000 |
LTC2642-16 |
| CM7502-DFNTA |
DAC |
Rol |
5000 |
LTC2642-16 |
| CM7502L-MSOTA |
DAC |
Rol |
4000 |
LTC2642-16 |
| CM7502L-DFNTA |
DAC |
Rol |
5000 |
LTC2642-16 |
| CM7506-SOPTA |
DAC |
Rol |
3000 |
DAC8831/ AD5542 |
| CM7506L-SOPTA |
DAC |
Rol |
3000 |
DAC8831/ AD5542 |
Over ons
Wij richten ons op de toepassing van IGBT producten . Op basis van de toepassing van IGBT hebben we ons productassortiment uitgebreid naar op maat gemaakte hoogwaardige powerassemblages. Tegelijkertijd is onze activiteit uitgebreid naar het gebied van automatiserings- en regelproducten, waaronder ADC/DAC, LDO, instrumentatieversterkers, elektromagnetische relais, PhotoMOS en MOSFET. Op deze manier kunnen we samenwerken met toonaangevende Chinese fabrikanten op onze vakgebieden om betrouwbare en kostenefficiënte producten aan onze klanten te leveren.
Gefundeerd op de principes van innovatie en excellentie, staan wij aan de voorfront van halfgeleider alternatieve oplossingen en technologie.
Onze visie is om alternatieve oplossingen aan onze klanten te bieden, de kostenprestaties van hun toepassingsoplossingen te verbeteren en de veiligheid van hun supply chain te waarborgen door producten die in China zijn gemaakt.












Onze gebruikers
