Gambaran Keseluruhan
CM2219 adalah ADC SAR 16 bit, 8 saluran yang beroperasi dengan bekalan tunggal.
Ia mengintegrasikan semua litar yang diperlukan untuk sistem pengambilan data berbilang saluran berkuasa rendah, termasuk: ADC SAR sejati 16-bit tanpa kod hilang, multiplexer 8 saluran dengan sambungan silang rendah, sumber voltan rujukan dalaman 4.096V dengan suis hanyut rendah, sensor suhu, penapis satu kutub pilihan, dan pengatur saluran pelbagai.
CM2219 menggunakan antara muka SPI untuk menulis daftar konfigurasi dan menerima keputusan penukaran. Ia menggunakan bekalan kuasa berasingan (VIO) untuk antara muka SPI, dan penggunaan kuasanya berkadar dengan kadar persampelan.
CM2219 hadir dalam pakej QFN20 dan WLCSP20 serta beroperasi dalam julat suhu optimum dari -40°C hingga 125°C.
Ciri-ciri
Bekalan kuasa tunggal: 5V
Voltan antara muka logik: 1.8V hingga 5V
-
pemultipleks 8 saluran dengan input boleh pilih:
Kadar persampelan: 500kSPS
INL: Maksimum 2.5 LSB
Julat dinamik: 92dB
SNDR: 90.5dB (fIN = 1kHz)
THD: -102dB (fIN = 1kHz)
Julat masukan analog: 0V hingga VREF (VREF boleh setinggi VDD)
Antara muka bersiri serasi dengan SPI/QSPI/MICROWIRE/DSP
Berbagai jenis sumber rujukan
Sumber rujukan dalaman 4.096V
Sumber rujukan berbuffer luar (sehingga 4.096V)
Sumber rujukan luar (sehingga VDD)
Penyusun saluran, penapis satu kutub pilihan, penunjuk sibuk
Tiada kelewatan paip, arsitektur SAR
Penggunaan kuasa rendah: 18mW (500kSPS), 3.5μW (100SPS)
Aplikasi
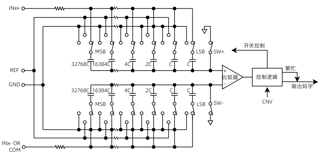
Gambarajah Blok Senibina

Konfigurasi pin

Kes Penggunaan CM2219 dalam Kawalan Industri dan Proses
CM2219 digunakan secara meluas dalam kawalan industri dan proses kerana kelebihan teknologinya dari segi kelajuan penghantaran data yang tinggi dan ketepatan tinggi.
Sebagai alternatif terbaik kepada AD7689, CM2219 mempunyai nisbah prestasi kos yang tinggi.
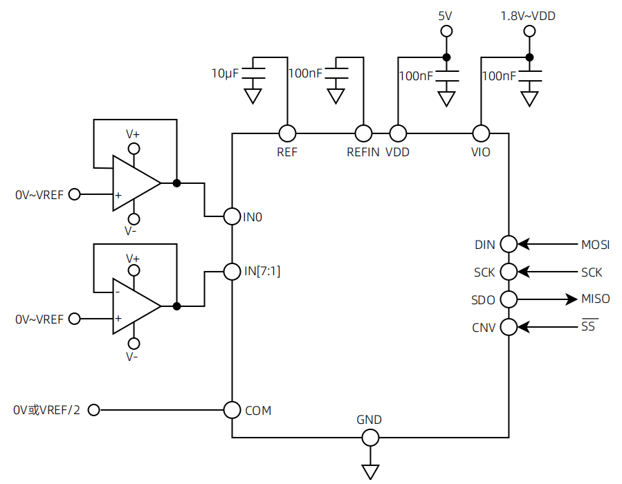
Apabila menggunakan aplikasi dengan pelbagai sumber kuasa, gambarajah litar penyambungan tipikal adalah seperti berikut:

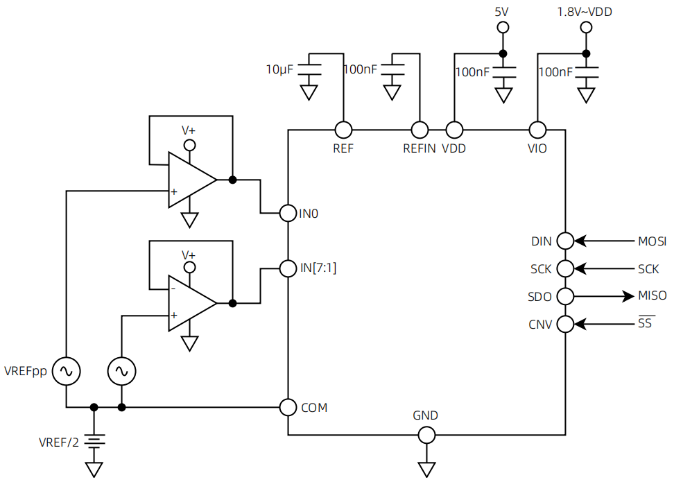
Apabila menggunakan aplikasi dengan input pseudo bipolar, gambarajah litar penyambungan tipikal adalah seperti berikut:

Gambaran Penyelesaian
CM2219 adalah ADC SAR pindahan cas 16-bit, 8-saluran, dengan kadar penukaran maksimum 500kSPS. Antara penukaran, cip berada dalam keadaan dimatikan. Apabila menggunakan sumber rujukan luar dan beroperasi pada kadar 100SPS, penggunaan kuasa tipikal adalah 3.5μW.
CM2219 mengintegrasikan semua litar yang diperlukan untuk sistem pengambilan data berbilang saluran berkuasa rendah, termasuk:
aDC SAR benar 16-bit tanpa kod hilang
pemultipleks 8-saluran, gangguan silang rendah
Sumber voltan rujukan rintangan rendah dan penimbal
Sensor Suhu
Penapis satu kutub pilihan
Penyusun saluran
CM2219 menggunakan antara muka bersiri (SPI) untuk menulis daftar konfigurasi dan menerima keputusan penukaran. Ia menggunakan bekalan kuasa berasingan (VIO) untuk antara muka SPI, dan penggunaan kuasanya berkadar dengan kadar persampelan.
CM2219 menyediakan litar pensampelan-dan-pegang dalam cip untuk pengguna tanpa lewat paip talian.
Julat voltan operasi CM2219 adalah 4.5V hingga 5.5V, dan ia boleh disambungkan dengan mana-mana antara muka logik digital 1.8V hingga 5V.

Senarai produk
SAR ADC
| P/N |
TAIP |
Pakej |
MPQ(Pcs) |
Bandingan terhadap |
| CM2248-QFPTR |
Adc |
Tray |
1600 |
AD7606 |
| CM2249-QFPT |
Adc |
Tray |
900 |
AD7616 |
| CM2368-QFPTR |
Adc |
Tray |
1600 |
AD7606C-18 |
| CM2268-QFPTR |
Adc |
Tray |
1600 |
AD7606C-16 |
| CM2219-QFNTR |
Adc |
Tray |
4900 |
AD7699 |
| CM2209-QFNTR |
Adc |
Tray |
4900 |
AD7689 |
| CM2322-MSOTA |
Adc |
Tray |
4000 |
AD7982 |
| CM2220-MSOTA |
Adc |
Gelung |
4000 |
AD7980 |
| CM2431-MSOTA |
Adc |
Tray |
4000 |
AD4020 |
| CM2272-MSOTA |
Adc |
Gelung |
5000 |
ADS8354 |
Tentang Kami
Kami fokus pada pERMOHONAN iGBT produk . Berdasarkan aplikasi IGBT, kami telah memperluas spektrum produk kami kepada penyesuaian Power Assemblies bertaraf tinggi, pada masa yang sama, perniagaan kami telah berkembang ke dalam bidang produk kawalan automasi, termasuk ADC/DAC, LDO, penguat instrumentasi, geganti elektromagnetik, PhotoMOS, dan MOSFET. Dengan cara ini, kami boleh bekerjasama dengan pengilang terkemuka dari China dalam bidang kepakaran kami untuk menyediakan produk yang boleh dipercayai dan berkos efektif kepada pelanggan kami.
Ditubuhkan berdasarkan prinsip inovasi dan kecemerlangan, berdiri di barisan hadapan penyelesaian alternatif semikonduktor dan teknologi.
Visi kami adalah menyediakan penyelesaian alternatif kepada pelanggan kami, meningkatkan prestasi kos bagi penyelesaian aplikasi mereka dan memastikan keselamatan rantaian bekalan mereka melalui buatan China.









Pengguna kami
