Application of the High-Precision DAC CM7502 in Laser Galvanometer Systems
1. Introduction
Laser galvanometer systems are commonly used for precise control of laser beam direction and are widely applied in laser marking, engraving, cutting, and related applications. A galvanometer is driven by a motor—typically a galvanometer motor—that can rapidly change the angle of a reflective mirror, thereby adjusting the position of the laser beam.
A digital-to-analog converter (DAC) serves as the “bridge” in a laser galvanometer system. Its core function is to convert digital control signals into high-precision analog signals to drive the galvanometer motor, enabling fast and accurate laser positioning. The performance of the DAC directly determines the accuracy, speed, and stability of laser positioning.
The CM7502 (competing with the LTC2642-16) is a 16-bit unbuffered voltage-output DAC. With advantages such as high precision, fast output settling, high linearity, and low noise, it is well suited for laser galvanometer applications:
High precision: 16-bit resolution enables precise angle control.
Fast output settling: A settling time of only 1 μs matches the dynamic response of galvanometer systems and is especially critical for high-speed scanning.
High linearity: INL < ±0.4 LSB, with stable linearity across the full temperature range of –40°C to 125°C, ensuring accurate angle control and avoiding positional deviation.
Ultra-low code transition glitch: Glitch pulses occur during DAC code transitions; the CM7502 features one of the lowest glitch impulses in the industry, ensuring smooth motor control.
Low power consumption: Only 120 μA quiescent current and low zero-code offset error of 0.5 LSB.
2. CM7502 Features
Bipolar output
Single-supply operation: 2.7 V to 5.5 V
Low supply current: 120 μA
INL error: ±0.4 LSB
Low glitch impulse: 0.5 nV·s
Short settling time: 1 μs
Guaranteed monotonic output voltage over the full temperature range
Voltage output can directly drive a 60 kΩ load
50 MHz SPI/QSPI/MICROWIRE-compatible serial interface
Power-on reset forces DAC output to midscale
nCLR asynchronous reset pin
Reference source current compensation
MSOP10 (3 mm × 3 mm) and DFN10 (3 mm × 3 mm) packages
3. Solution Overview

CM7502 operates with an external voltage reference ranging from 2V to VDD, which has extremely high linearity (full temperature INL<± 0.4LSB), ensuring no deviation in angle control. And it is almost unaffected by the reference voltage, including offset error and gain error. The temperature drift of gain error is almost entirely determined by the external reference temperature drift. CM7502 adopts a unique reference source current compensation technology to ensure the consistency of the current drawn by the DAC from the reference source under full code output, ensuring that the excellent linearity performance of the DAC will not be compromised due to the output internal resistance of the reference source.
In addition, CM7502 adopts a unique design that specifically groups the resistor network. The main carry flip (0x7fff0x8000) has a burr pulse of<0.5nV · s, which is one order of magnitude smaller than competing DAC products of the same type, ensuring smooth motor control.
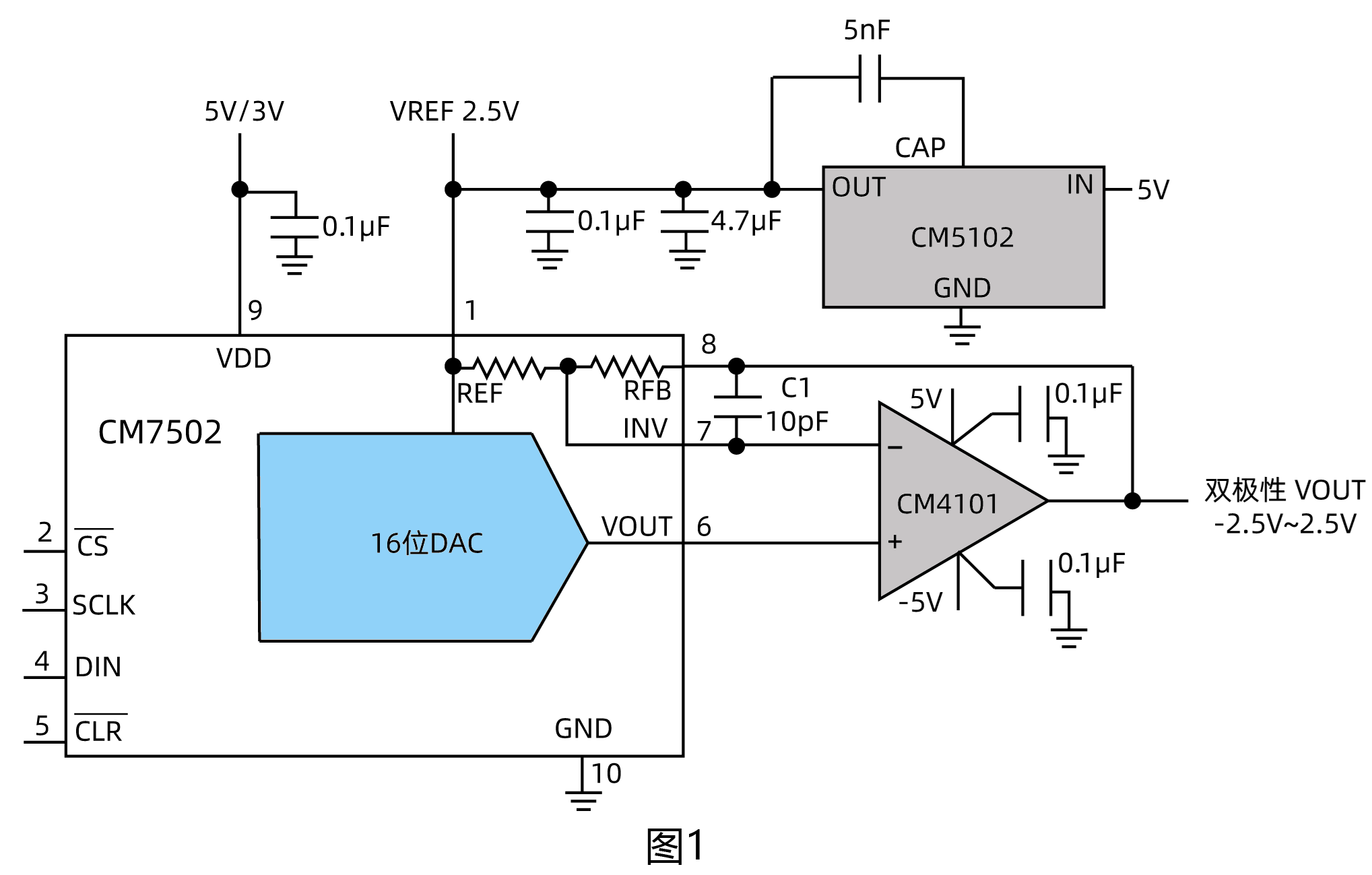
The CM7502 is equipped with a matching resistor network, which, when combined with an external operational amplifier (CM4101), can easily achieve a 1:2 amplification of the output range; Realize bipolar ± VREF voltage output. CM4101 is an amplifier using domestic bipolar process chip, which has excellent 1/f noise and extremely low broadband noise; CM4101 has higher bandwidth and slew rate, and when combined with CM7502, it can achieve extremely fast output signal setup time (as shown in Figure 1).
We provide a range of high-precision reference sources that can be used in conjunction with ADC/DAC: CM5102 is a 2.5V/3V output bandgap reference source with a maximum temperature drift of 5ppm/℃ (-55 ℃~125 ℃); CM5405 is a 5V output Zener reference source with a maximum temperature drift of 2ppm/℃ (-55 ℃~125 ℃).






