Overzicht
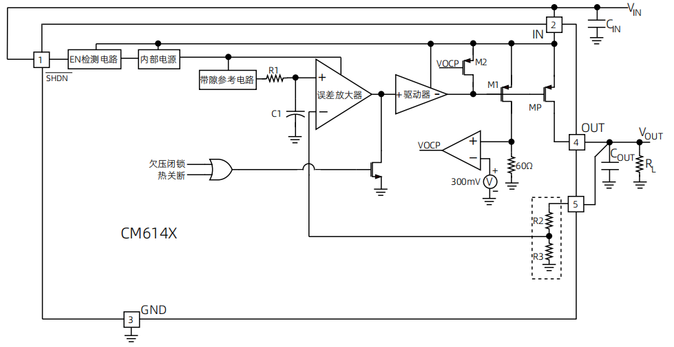
De CM614X is een spanningsregelaar met een geringe valspanning, ontworpen voor een snelle reactie op transiënten.
Deze regelaar kan een uitgangsstroom leveren van 1,5 A met een valspanning van 280 mV. De ruststroom is tijdens bedrijf zo laag als 1,5 mA en daalt tot minder dan 1 μA in de uitschakelmodus. De CM614X beschikt bovendien over een lage uitgangsruis, waardoor hij zeer geschikt is voor ruisgevoelige RF-voedingstoepassingen.
De CM614X biedt vaste uitgangsspanningen van 1,5 V (CM6140), 1,8 V (CM6141), 2,5 V (CM6142), 3,3 V (CM6143) en een instelbaar uitgangsspanningsbereik van 1,21 V tot 20 V (CM6149). De CM614X blijft stabiel met een uitgangscapaciteit van slechts 10 μF.
De CM614X integreert meerdere circuitbeveiligingsfuncties, waaronder stroombegrenzing en thermische uitschakeling. Het is verkrijgbaar in SOP8-, SOT223-3-, TSSOP16- en TO252-5-behuizingen, met een optimale bedrijfstemperatuurbereik van –40 °C tot 125 °C.
Kenmerken
- Snelle transientrespons
- Uitgangsstroom: 1,5 A
- Lage dropoutspanning: 280 mV (bij 1,5 A)
- Laag ruisniveau: 30 μVrms (10 Hz tot 100 kHz)
- Stilstaande stroom: 1,5 mA (daalt tot <1 μA in uitschakelstand)
- Vaste uitgangsspanningen: 1,5 V, 1,8 V, 2,5 V, 3,3 V
- Instelbare uitgangsspanning: 1,21 V tot 20 V
- Thermische shutdown bescherming
- Behuizingsafmetingen: SOP8 4,9 mm × 3,9 mm, SOT223-3 6,5 mm × 3,5 mm, TSSOP16 5 mm × 4,4 mm, TO252-5 6,6 mm × 6,1 mm
Toepassingen
- 2,5 V tot 3,3 V logica voedingen
- Naregulator voor schakelende voedingen
- Medische en beeldvormingsapplicaties
-Sop8


SOT223-3
TSSOP16

Lijst van producten
Hoogwaardige LDO
| P/N |
Type |
Verpakking |
MPQ(Aantal stuks) |
Vergelijkingspunten tegen |
| CM6111-MSOTA |
LDO |
Rol |
4000 |
LT3042 |
| CM6111-DFNTA |
LDO |
Rol |
5000 |
LT3042 |
| CM6121-DFNTA |
LDO |
Rol |
5000 |
LT3045 |
| CM6121-DFNMTA |
LDO |
Rol |
5000 |
LT3045 |
| CM6122-DFNTA |
LDO |
Rol |
5000 |
LT3045-1 |
| CM6122-DFNMTA |
LDO |
Rol |
5000 |
LT3045-1 |
| CM6112-DFN4TA |
LDO |
Rol |
10000 |
ADP71421 / SGM2211 |
| CM6112-DFN6TA |
LDO |
Rol |
10000 |
ADP71421 / SGM2211 |
| CM6140-SOPTA |
LDO |
Rol |
3000 |
LT1963 |
| CM6140-SOTTA |
LDO |
Rol |
2000 |
LT1963 |
| CM6140-TSSTA |
LDO |
Rol |
4000 |
LT1963 |
| CM6140-TO2TA |
LDO |
Rol |
1500 |
LT1963 |
| CM6141-SOPTA |
LDO |
Rol |
3000 |
LT1963 |
| CM6141-SOTTA |
LDO |
Rol |
2000 |
LT1963 |
| CM6141-TSSTA |
LDO |
Rol |
4000 |
LT1963 |
| CM6141-TO2TA |
LDO |
Rol |
1500 |
LT1963 |
| CM6142-SOPTA |
LDO |
Rol |
3000 |
LT1963 |
| CM6142-SOTTA |
LDO |
Rol |
2000 |
LT1963 |
| CM6142-TSSTA |
LDO |
Rol |
4000 |
LT1963 |
| CM6142-TO2TA |
LDO |
Rol |
1500 |
LT1963 |
| CM6143-SOPTA |
LDO |
Rol |
3000 |
LT1963 |
| CM6143-SOTTA |
LDO |
Rol |
2000 |
LT1963 |
| CM6143-TSSTA |
LDO |
Rol |
4000 |
LT1963 |
| CM6143-TO2TA |
LDO |
Rol |
1500 |
LT1963 |
| CM6149-SOPTA |
LDO |
Rol |
4000 |
LT1963 |
| CM6149-TSSTA |
LDO |
Rol |
4000 |
LT1963 |
| CM6149-TO2TA |
LDO |
Rol |
1500 |
LT1963 |
| CM6511-SD-TSOTA |
LDO |
Rol |
2500 |
LT1964 |
| CM6511-BYP-TSOTA |
LDO |
Rol |
2500 |
LT1964 |
| CM6511-5-TSOTA |
LDO |
Rol |
2500 |
LT1964 |
| CM6511-DFNTA |
LDO |
Rol |
5000 |
LT1964 |
Over Ons
Wij richten ons op de toepassing van IGBT producten . Op basis van de toepassing van IGBT hebben we ons productassortiment uitgebreid naar op maat gemaakte hoogwaardige powerassemblages. Tegelijkertijd is onze activiteit uitgebreid naar het gebied van automatiserings- en regelproducten, waaronder ADC/DAC, LDO, instrumentatieversterkers, elektromagnetische relais, PhotoMOS en MOSFET. Op deze manier kunnen we samenwerken met toonaangevende Chinese fabrikanten op onze vakgebieden om betrouwbare en kostenefficiënte producten aan onze klanten te leveren.
Gefundeerd op de principes van innovatie en excellentie, staan wij aan de voorfront van halfgeleider alternatieve oplossingen en technologie.
Onze visie is om alternatieve oplossingen aan onze klanten te bieden, de kostenprestaties van hun toepassingsoplossingen te verbeteren en de veiligheid van hun supply chain te waarborgen door producten die in China zijn gemaakt.











Onze gebruikers
