Преглед
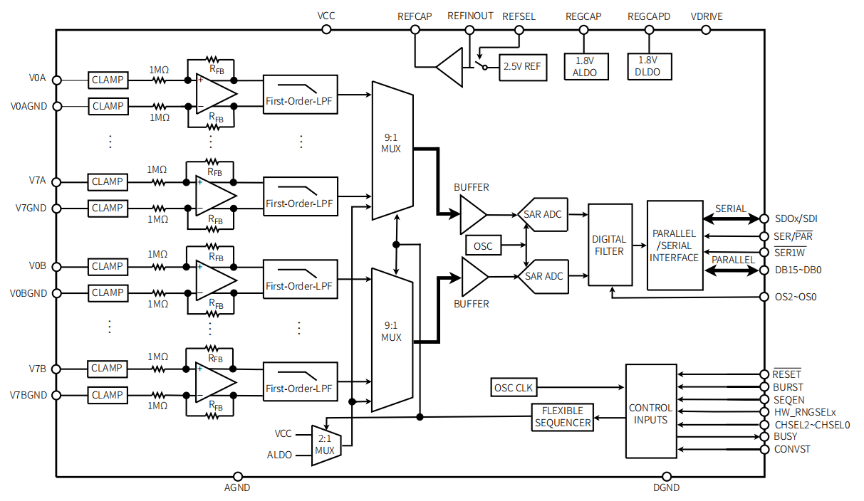
CM2249 је 16-битни, 16-канални синхронни систем за узимање аналогних података. Сваки канал је опремљен уграђеном аналогном заштитом за заплене улазних напона, анти-алиазијским филтром другог реда, појачаоцем за праћење и држање, 16-битном САР АДЦ-ом и интегрисаним флексибилним дигиталним филтром, изворним напоном од
CM2249 ради са 5В једноставним напајањем и може да управља правим биполарним улазним сигналима од ±10В, ±5В и ±2.5В. Сви канали могу да узму узорке са брзинама до 1 МСПС. Циркут за заштиту улазних запчавања може издржати напоне до ± 19,5В, са високом инпуденцом улаза од 1МΩ, а уграђени филтери значајно поједностављавају дизајн периферних кола.

Особности и перформансе
Биполарни аналогни улазни опсегови: ±10В, ±5В и ±2,5В
5В аналогна напајање, 2,3В до 3,6В дигитално напајање интерфејса
улаз синхронног узоркања 8×2 канала
Аналогни улаз ESD HBM до 8000В
91,5 дБ СНР (500 кСПС, 2 пута преиспитивање)
90 дБ СНР (1МСПС), -105 дБ ТХД
уколико је потребно, примећујте примерак:
Флексибилни паралелни/серијски интерфејс
Компатибилност SPI/QSPI/MICROWIRE/DSP
Опционална ЦРЦ (Циклична Редунанција Цхец) проверка грешака
Потпуно интегрисано решење за прикупљање података
Заштита за заплене аналогних улазника
Улазни буфер са 1МΩ аналогном инпиденцијом улаза
Аналогни анти-алиазинг филтер другог реда
Прецизни референтни напон и буфер на чипу
Стопа узорка: 2 × 1МСПС
Функционалност препробавања путем дигиталних филтера
Мала потрошња енергије: 180мВт у радњу, 160мВт у стању чекања
Опсег температуре: -40°C до 125°C
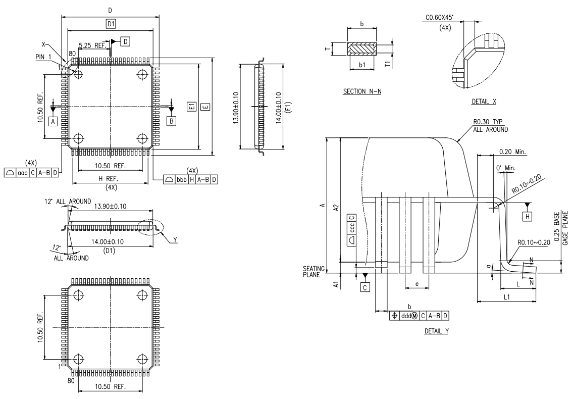
ЛКФП80 14 мм × 14 мм паковање
Архитектурни блок дијаграм

Конфигурација пина

Примене
Системи за стицање података
Систем за праћење и заштиту електричних линија
Системи за позиционирање вишеоси
Многофазни моторни системи
Instrumentaciji i upravljačkim sistemima
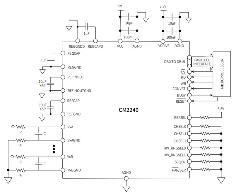
Типични дијаграм повезивања

УСЛОВНИ КАС
**Техничке предности CM2249 у апликацијама за стицање података за терминале за дистрибуцију аутоматизације
CM2249 (компатибилан са AD7616), 16-битни, 16-канални, 1MSPS двострука синхронна анкета за узоркавање ADC.

Предности у вези са перформансом
Висока прецизност : 90 дБ СНР на 1 МСПС, са перформансом буке на нивоу међународних конкурента.
Visoka linearność : ± 0,8ЛСБ ИНЛ, ± 0,6ЛСБ ДНЛ, обезбеђујући тачне резултате конверзије у целој опсеги и високу линеарност.
Ниске хармонике : -105 дБ ТХД, ниско хармоничко искривљење, обезбеђује високу верност.
Листа производа
SAR ADC
| П/Н |
Тип |
Пакет |
MPQ(kom) |
U poređenju sa |
| CM2248-QFPTR |
АДЦ |
Трка |
1600 |
AD7606 |
| CM2249-QFPT |
АДЦ |
Трка |
900 |
AD7616 |
| CM2368-QFPTR |
АДЦ |
Трка |
1600 |
AD7606C-18 |
| CM2268-QFPTR |
АДЦ |
Трка |
1600 |
AD7606C-16 |
| CM2219-QFNTR |
АДЦ |
Трка |
4900 |
AD7699 |
| CM2209-QFNTR |
АДЦ |
Трка |
4900 |
AD7689 |
| CM2322-MSOTA |
АДЦ |
Трка |
4000 |
AD7982 |
| CM2220-MSOTA |
АДЦ |
Bubanj |
4000 |
AD7980 |
| CM2431-MSOTA |
АДЦ |
Трка |
4000 |
AD4020 |
| CM2272-MSOTA |
АДЦ |
Bubanj |
5000 |
ADS8354 |
О НАС
Фокусирамо се на примена iGBT производи . На основу примене IGBT, проширили смо наш асортиман производа на прилагођене висококвалитетне силске склопове, уз истовремено проширење пословања на поље производа за аутоматску контролу, укључујући ADC/DAC, LDO, инструментационе појачаваче, електромагнетне релеје, PhotoMOS и MOSFET. На тај начин можемо да сарађујемо са водећим кинеским произвођачима у нашим областима стручности како бисмо својим клијентима пружили поуздане и економичне производе.
Засновани на принципима иновације и изврсности, стојимо на челу алтернативних решења и технологија у полупроводничкој индустрији.
Naša vizija je da pružimo alternativna rešenja našim klijentima, poboljšamo odnos cene i performansi njihovih rešenja za aplikacije i osiguramo bezbednost njihove nabavne lanac proizvodnjom u Kini.











Наши корисници
