Overzicht
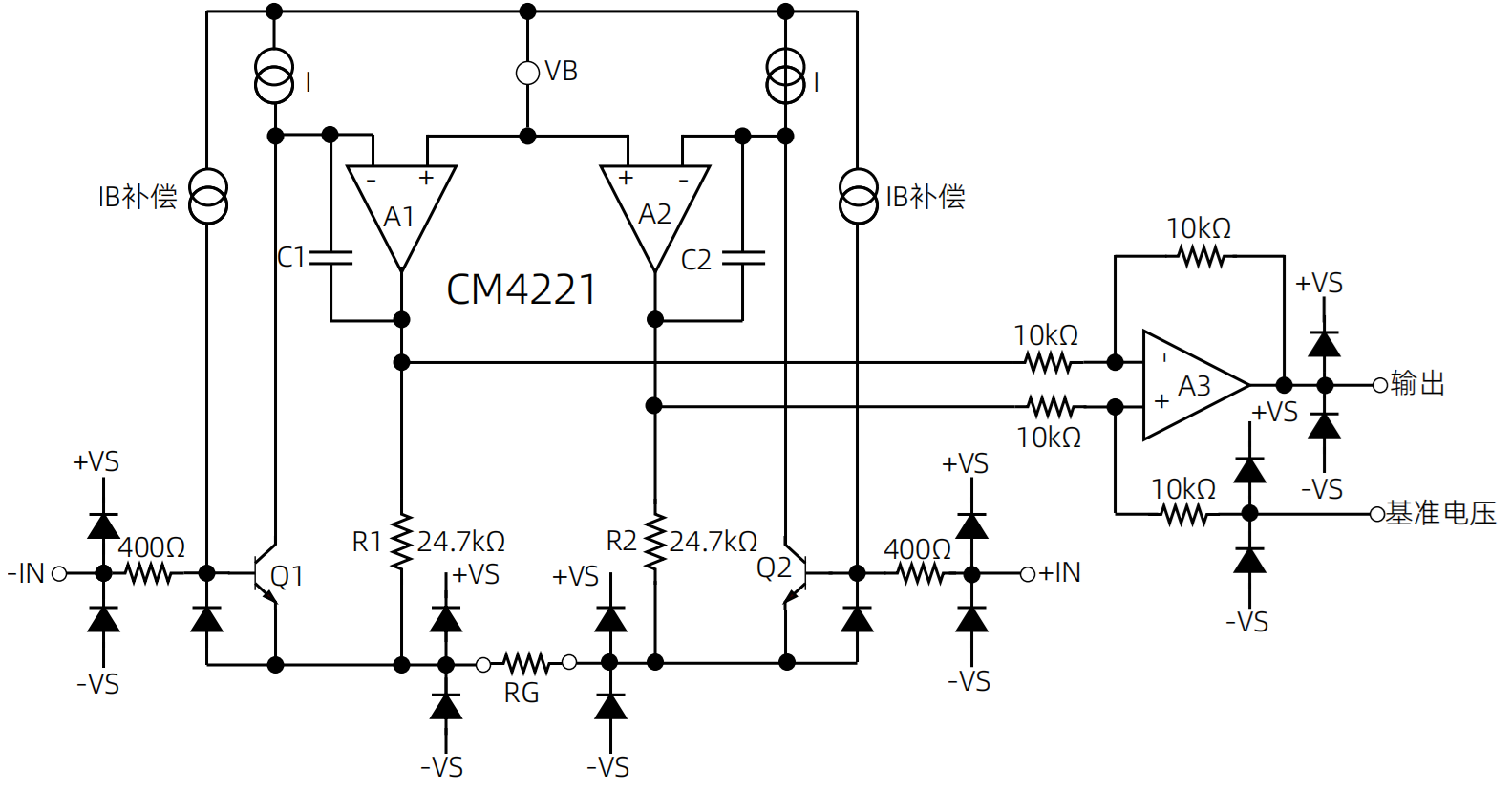
De CM4221 is een instrumentatieversterker met instelbare versterking en hoge prestaties, die een industrieleidende CMRR levert over een breed frequentiebereik. Terwijl de CMRR van traditionele instrumentatieversterkers meestal afneemt bij een paar honderd Hertz, behoudt de CM4221 een hoge CMRR van meer dan 80 dB voor frequenties tot 10 kHz bij een versterking van 1. Deze uitstekende CMRR-prestaties stellen de CM4221 in staat om breedbandinterferentie en harmonischen te onderdrukken, wat de filtervereisten aanzienlijk vereenvoudigt.
De lage offsetspanning, lage offsetdrift, lage versterkingsdrift, hoge versterkingsnauwkeurigheid en hoge CMRR maken dit apparaat een uitstekende keuze voor toepassingen die superieure gelijkstroomprestaties vereisen, zoals brugsignaalconditionering.
Instelbare versterking biedt ontwerpflexibiliteit. De versterking kan worden ingesteld van 1 tot 1000 via één externe weerstand. De CM4221 werkt op zowel enkelvoudige als dubbele voedingsspanningen en is geschikt voor toepassingen met ±10 V ingangsspanningen.
De CM4221 is verkrijgbaar in SOP8- en MSOP8-behuizingen. Het gespecificeerde bedrijfstemperatuurbereik is -40°C tot +85°C. Het apparaat blijft volledig functioneel van 85°C tot 125°C, met slechts een geringe prestatiedaling.
Kenmerken
- Groot bereik voedingsspanning: ±2,3 V tot ±18 V
- Ingangsoffsetspanning: 40 µV (max)
- Drift ingangsoffsetspanning: 0,3 µV/°C (max)
- Ingangsstroomverstoring: 0,5 nA (max)
- Laag ingangsspanningsruisniveau: 7 nV/√Hz (max)
- Equivalente ingangsruis: 0,2 µVpp (typ.) (0,1 Hz tot 10 Hz)
- CMRR: 80 dB (DC) / 80 dB (10 kHz) (G = 1)
- Kleine signaal -3dB bandbreedte: 1000 kHz (G = 1)
- Slewrate: 2,4 V/µs
- Winst instellen met één externe weerstand (G = 1 tot 1000)
- SOP8 (4,9 mm × 3,9 mm) en MSOP8 (3 mm × 3 mm) behuizingen
Toepassingen
- Instrumenten
- Signaalconditioneringsschakelingen voor sensoren
- Gegevensverzamelsystemen
- Elektromagnetische Debietmeters
- Medische instrumenten


-Sop8


MSPO8


Lijst van producten
Meetversterkers
| P/N |
Type |
Verpakking |
MPQ(Aantal stuks) |
Vergelijkingspunten tegen |
| CM4221-SOPTA |
Versterkers |
Rol |
3000 |
AD8221 |
| CM4221-MSOTA |
Versterkers |
Rol |
4000 |
AD8221 |
| CM4226-SOPTA |
Versterkers |
Rol |
3000 |
AD620 |
| CM4226-MSOTA |
Versterkers |
Rol |
4000 |
AD620 |
Over ons
Wij richten ons op de toepassing van IGBT producten . Op basis van de toepassing van IGBT hebben we ons productassortiment uitgebreid naar op maat gemaakte hoogwaardige powerassemblages. Tegelijkertijd is onze activiteit uitgebreid naar het gebied van automatiserings- en regelproducten, waaronder ADC/DAC, LDO, instrumentatieversterkers, elektromagnetische relais, PhotoMOS en MOSFET. Op deze manier kunnen we samenwerken met toonaangevende Chinese fabrikanten op onze vakgebieden om betrouwbare en kostenefficiënte producten aan onze klanten te leveren.
Gefundeerd op de principes van innovatie en excellentie, staan wij aan de voorfront van halfgeleider alternatieve oplossingen en technologie.
Onze visie is om alternatieve oplossingen aan onze klanten te bieden, de kostenprestaties van hun toepassingsoplossingen te verbeteren en de veiligheid van hun supply chain te waarborgen door producten die in China zijn gemaakt.











Onze gebruikers
