Overzicht
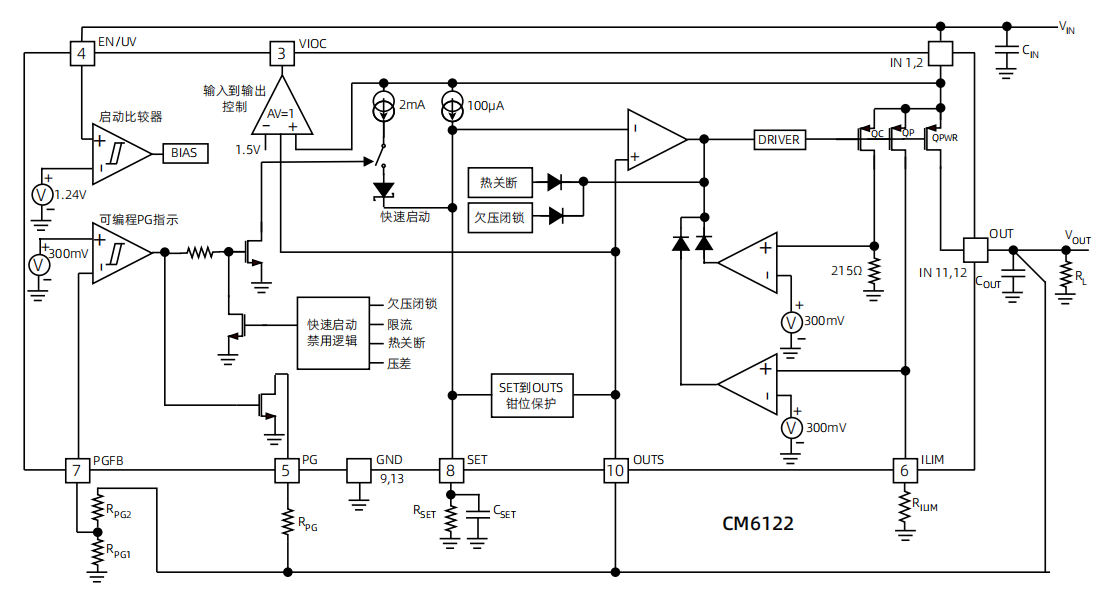
De CM6122 is een hoogpresterende low-dropout (LDO) lineaire regelaar met een architectuur voor ultralaag ruisniveau en extreem hoge PSRR, waardoor deze ideaal is voor ruisgevoelige toepassingen. Het apparaat bevat een ingebouwde hoge nauwkeurigheid stroomreferentie en een hoogwaardige spanningsbuffer. Door gebruik te maken van één externe weerstand kan de uitgangsspanning worden ingesteld. Deze architectuur maakt het ook mogelijk om meerdere apparaten parallel te schakelen om het ruisniveau verder te verlagen, de uitgangsstroom te verhogen en de warmteafvoer op de PCB te verbeteren. Daarnaast bevat de CM6122 VIOC-trackingfunctionaliteit om upstream schakelende voedingen te regelen, waarbij een constante dropoutspanning over de CM6122 wordt gehandhaafd om vermogensverlies te minimaliseren.
De CM6122 levert een uitgangsstroom van 500 mA bij een typische dropoutspanning van 315 mV. De typische stroom in rustbedrijf bedraagt 2,7 mA tijdens normale werking en 1 μA in uitgeschakelde modus.
De CM6122 biedt stabiele en uitstekende prestaties over een breed uitgangsspanningsbereik van 1,7 V tot 15 V. Uitgangsruis, PSRR, bandbreedte en belastingregulering worden bijna niet beïnvloed door de uitgangsspanning. De regelaar beschikt ook over programmeerbare stroombeperking, snelle opstart en een power-good (PG)-indicator.
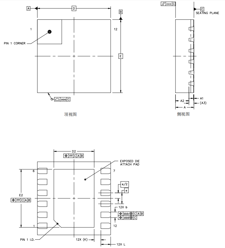
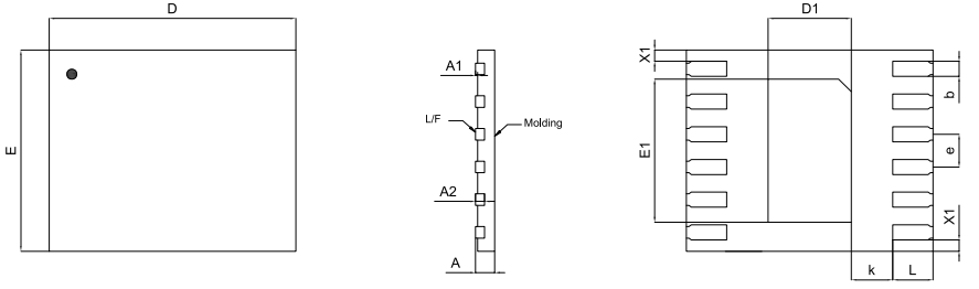
De CM6122 is verkrijgbaar in DFN12 3 mm × 3 mm en DFN12 4,9 mm × 4 mm (compatibel met MSOP12 4,9 mm × 4 mm) behuizingen, met een bedrijfstemperatuurbereik van −40 °C tot +125 °C.
Stabiele werking wordt bereikt met een minimale uitgangsceramische capaciteit van 10 μF. Het apparaat beschikt ook over stroombeperkingsbeveiliging en thermische overbelastingsbeveiliging om de systeemveiligheid te waarborgen.
Kenmerken
- Uiterst lage RMS-ruis: 0,8 μVrms (10 Hz ~ 100 kHz)
- Uiterst lage uitgangsspanningsruis spectrale dichtheid: 2,5 nV/√Hz (10 kHz)
- Uiterst hoge PSRR: 76 dB (1 MHz)
- Uitgangsstroom: 500 mA
- Breed ingangsspanningsbereik: 2,6 V tot 20 V
- SET-pinstroom: 100 μA, initiële nauwkeurigheid ±1 %
- Hoge bandbreedte: 1 MHz
- Lage uitvalspanning: 315mV
- Uitgangsspanningsbereik: 1,7 V tot 15 V
- Minimale uitgangscapaciteit: 10μF keramische condensator
- VIOC-pen voor het regelen van upstream schakelende voedingen om vermogensverlies te minimaliseren
- Uitgangsspanning ingesteld door één enkele weerstand
- Enkele condensator voor verbeterde ruis- en PSRR-prestaties
- Programmeerbare PG-indicatiesignaal
- Snelle opstartmogelijkheid
- Inschakel/onderspanningsvergrendeling (UVLO) besturing
- Meerdere apparaten kunnen parallel worden geschakeld om ruis te verlagen en de uitgangsstroom te verhogen
-
Verpakkingsopties:
- DFN12 3mm × 3mm
- DFN12 4,9 mm × 4 mm (compatibel met MSOP12 4,9 mm × 4 mm)
Toepassingen
- Hoogwaardevolle meetapparatuur
- Voedingen voor hoogwaardevolle ADC/DAC
- RF ruisarme voedingen: PLL's, VCO's, mixers, LNAs
- Naregulator voor schakelende voedingen
DFN 12 3mm × 3mm


Lijst van producten
Hoogwaardige LDO
| P/N |
Type |
Verpakking |
MPQ(Aantal stuks) |
Vergelijkingspunten tegen |
| CM6111-MSOTA |
LDO |
Rol |
4000 |
LT3042 |
| CM6111-DFNTA |
LDO |
Rol |
5000 |
LT3042 |
| CM6121-DFNTA |
LDO |
Rol |
5000 |
LT3045 |
| CM6121-DFNMTA |
LDO |
Rol |
5000 |
LT3045 |
| CM6122-DFNTA |
LDO |
Rol |
5000 |
LT3045-1 |
| CM6122-DFNMTA |
LDO |
Rol |
5000 |
LT3045-1 |
| CM6112-DFN4TA |
LDO |
Rol |
10000 |
ADP71421 / SGM2211 |
| CM6112-DFN6TA |
LDO |
Rol |
10000 |
ADP71421 / SGM2211 |
| CM6140-SOPTA |
LDO |
Rol |
3000 |
LT1963 |
| CM6140-SOTTA |
LDO |
Rol |
2000 |
LT1963 |
| CM6140-TSSTA |
LDO |
Rol |
4000 |
LT1963 |
| CM6140-TO2TA |
LDO |
Rol |
1500 |
LT1963 |
| CM6141-SOPTA |
LDO |
Rol |
3000 |
LT1963 |
| CM6141-SOTTA |
LDO |
Rol |
2000 |
LT1963 |
| CM6141-TSSTA |
LDO |
Rol |
4000 |
LT1963 |
| CM6141-TO2TA |
LDO |
Rol |
1500 |
LT1963 |
| CM6142-SOPTA |
LDO |
Rol |
3000 |
LT1963 |
| CM6142-SOTTA |
LDO |
Rol |
2000 |
LT1963 |
| CM6142-TSSTA |
LDO |
Rol |
4000 |
LT1963 |
| CM6142-TO2TA |
LDO |
Rol |
1500 |
LT1963 |
| CM6143-SOPTA |
LDO |
Rol |
3000 |
LT1963 |
| CM6143-SOTTA |
LDO |
Rol |
2000 |
LT1963 |
| CM6143-TSSTA |
LDO |
Rol |
4000 |
LT1963 |
| CM6143-TO2TA |
LDO |
Rol |
1500 |
LT1963 |
| CM6149-SOPTA |
LDO |
Rol |
4000 |
LT1963 |
| CM6149-TSSTA |
LDO |
Rol |
4000 |
LT1963 |
| CM6149-TO2TA |
LDO |
Rol |
1500 |
LT1963 |
| CM6511-SD-TSOTA |
LDO |
Rol |
2500 |
LT1964 |
| CM6511-BYP-TSOTA |
LDO |
Rol |
2500 |
LT1964 |
| CM6511-5-TSOTA |
LDO |
Rol |
2500 |
LT1964 |
| CM6511-DFNTA |
LDO |
Rol |
5000 |
LT1964 |
Over Ons
Wij richten ons op de toepassing van IGBT producten . Op basis van de toepassing van IGBT hebben we ons productassortiment uitgebreid naar op maat gemaakte hoogwaardige powerassemblages. Tegelijkertijd is onze activiteit uitgebreid naar het gebied van automatiserings- en regelproducten, waaronder ADC/DAC, LDO, instrumentatieversterkers, elektromagnetische relais, PhotoMOS en MOSFET. Op deze manier kunnen we samenwerken met toonaangevende Chinese fabrikanten op onze vakgebieden om betrouwbare en kostenefficiënte producten aan onze klanten te leveren.
Gefundeerd op de principes van innovatie en excellentie, staan wij aan de voorfront van halfgeleider alternatieve oplossingen en technologie.
Onze visie is om alternatieve oplossingen aan onze klanten te bieden, de kostenprestaties van hun toepassingsoplossingen te verbeteren en de veiligheid van hun supply chain te waarborgen door producten die in China zijn gemaakt.











Onze gebruikers
