Overzicht
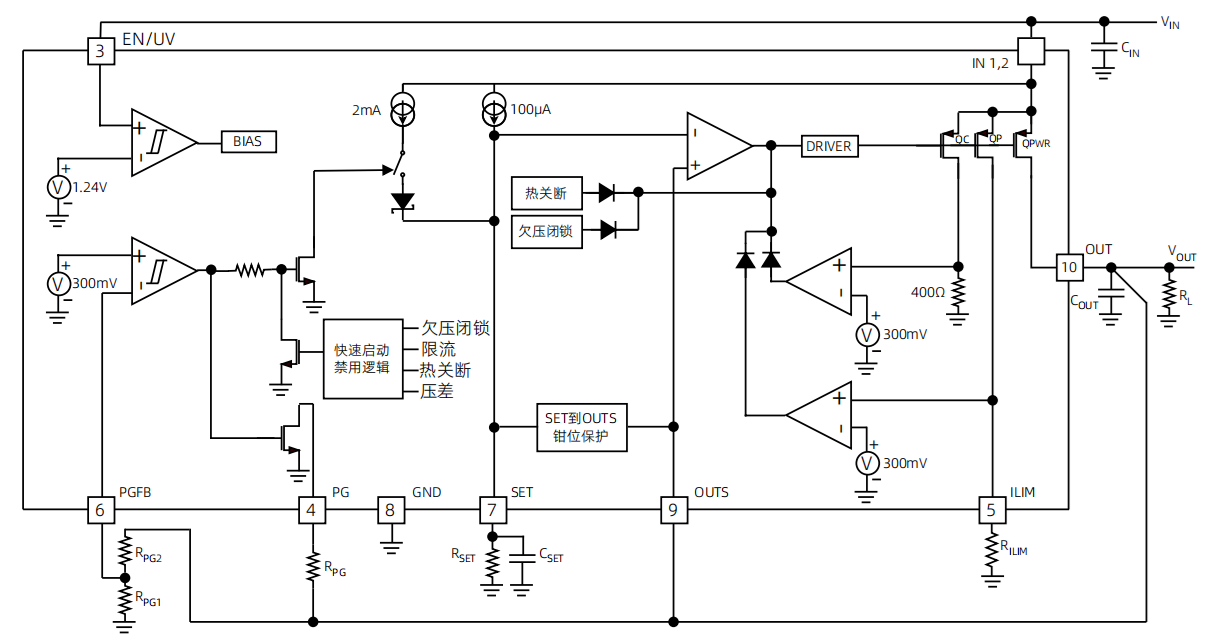
De CM6111 is een hoogwaardige low-dropout (LDO) lineaire spanningsregelaar, ontworpen met structuren voor ultralaag ruisniveau en een zeer hoge power supply rejection ratio (PSRR), waardoor hij ideaal is voor ruisgevoelige toepassingen. De CM6111 bevat een hoognauwkeurige stroomreferentie en een hoogpresterende spanningsbuffer, en met één externe weerstand kan de uitgangsspanning worden ingesteld. Dankzij dit ontwerp kunnen meerdere chips parallel worden geschakeld om het ruisniveau verder te verlagen, de uitgangsstroom te vergroten en de warmteafvoer op de PCB te verbeteren.
De CM6111 kan een uitgangsstroom leveren van 200 mA met een typische spanningsdaling van 350 mV. De typische stilstaande stroom tijdens normaal bedrijf is 2 mA, en minder dan 1 μA in uitgeschakelde modus. De regelaar levert stabiele en uitstekende prestaties over een breed uitgangsspanningsbereik van 1,7 V tot 15 V, met minimale invloed op uitgangsruis, PSRR, bandbreedte en belastingsregeling. Daarnaast beschikt de regelaar over programmeerbare stroombeperking, snelle opstart en een PG (power-good)-indicator.
De CM6111 vereist een minimale keramische condensator van 4,7 μF aan de uitgang voor stabiele werking. Het bevat ook stroombeperkingsbeveiliging en overtemperatuurbeveiliging om de veiligheid van het volledige systeem te waarborgen.
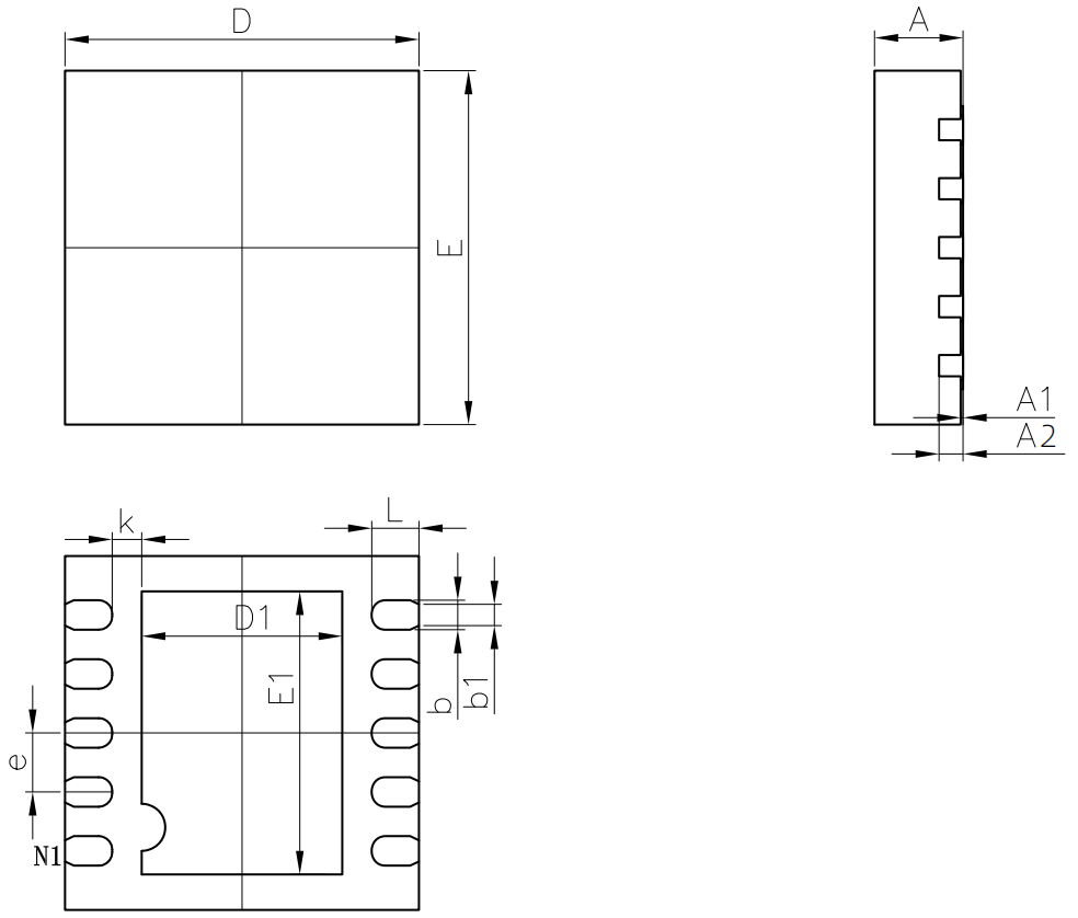
De CM6111 is verkrijgbaar in MSOP10- en DFN10-behuizingen, met een optimale bedrijfstemperatuurbereik van –40 °C tot 125 °C.
Kenmerken
Ultra-lage RMS-ruis: 0,8 μVrms (10 Hz tot 100 kHz)
Ultra-lage flickerruis: 2 nV/√Hz (10 kHz)
Ultra-hoge PSRR: 78 dB (1 MHz)
Uitgangsstroom: 200 mA
Breed ingangsspanningsbereik: 2,6 V tot 20 V
100 μA SET-pinstroom: initiële nauwkeurigheid ±1 %
Hoge bandbreedte: 1 MHz
Lage dropout: 350 mV
Uitgangsspanningsbereik: 1,7 V tot 15 V
Minimale uitgangscondensator: keramische condensator van 4,7 μF
Interne stroombeperkingsbeveiliging en programmeerbare externe stroombeperkingsinstellingen
Uitgangsspanning ingesteld door één enkele weerstand
Programmeerbare PG-indicator
Snelle opstartmogelijkheid
Inschakel/onderspanningsblokkade besturing spin
Meerdere chips kunnen parallel worden geschakeld om ruis te verlagen en de uitgangsstroom te verhogen
MSOP10 (3mm × 3mm), DFN10 (3mm × 3mm) behuizingen
Toepassingen
Hoogwaardevolle instrumenten en meters
Hoogwaardevolle ADC/DAC-voeding
RF laag-ruis voedingen: PLL, VCO, mengers, LNA
Naregeling voor schakelende voedingen
MSOP 10
DFN 10
Lijst van producten
Hoogwaardige LDO
| P/N |
Type |
Verpakking |
MPQ(Aantal stuks) |
Vergelijkingspunten tegen |
| CM6111-MSOTA |
LDO |
Rol |
4000 |
LT3042 |
| CM6111-DFNTA |
LDO |
Rol |
5000 |
LT3042 |
| CM6121-DFNTA |
LDO |
Rol |
5000 |
LT3045 |
| CM6121-DFNMTA |
LDO |
Rol |
5000 |
LT3045 |
| CM6122-DFNTA |
LDO |
Rol |
5000 |
LT3045-1 |
| CM6122-DFNMTA |
LDO |
Rol |
5000 |
LT3045-1 |
| CM6112-DFN4TA |
LDO |
Rol |
10000 |
ADP71421 / SGM2211 |
| CM6112-DFN6TA |
LDO |
Rol |
10000 |
ADP71421 / SGM2211 |
| CM6140-SOPTA |
LDO |
Rol |
3000 |
LT1963 |
| CM6140-SOTTA |
LDO |
Rol |
2000 |
LT1963 |
| CM6140-TSSTA |
LDO |
Rol |
4000 |
LT1963 |
| CM6140-TO2TA |
LDO |
Rol |
1500 |
LT1963 |
| CM6141-SOPTA |
LDO |
Rol |
3000 |
LT1963 |
| CM6141-SOTTA |
LDO |
Rol |
2000 |
LT1963 |
| CM6141-TSSTA |
LDO |
Rol |
4000 |
LT1963 |
| CM6141-TO2TA |
LDO |
Rol |
1500 |
LT1963 |
| CM6142-SOPTA |
LDO |
Rol |
3000 |
LT1963 |
| CM6142-SOTTA |
LDO |
Rol |
2000 |
LT1963 |
| CM6142-TSSTA |
LDO |
Rol |
4000 |
LT1963 |
| CM6142-TO2TA |
LDO |
Rol |
1500 |
LT1963 |
| CM6143-SOPTA |
LDO |
Rol |
3000 |
LT1963 |
| CM6143-SOTTA |
LDO |
Rol |
2000 |
LT1963 |
| CM6143-TSSTA |
LDO |
Rol |
4000 |
LT1963 |
| CM6143-TO2TA |
LDO |
Rol |
1500 |
LT1963 |
| CM6149-SOPTA |
LDO |
Rol |
4000 |
LT1963 |
| CM6149-TSSTA |
LDO |
Rol |
4000 |
LT1963 |
| CM6149-TO2TA |
LDO |
Rol |
1500 |
LT1963 |
| CM6511-SD-TSOTA |
LDO |
Rol |
2500 |
LT1964 |
| CM6511-BYP-TSOTA |
LDO |
Rol |
2500 |
LT1964 |
| CM6511-5-TSOTA |
LDO |
Rol |
2500 |
LT1964 |
| CM6511-DFNTA |
LDO |
Rol |
5000 |
LT1964 |
Over Ons
Wij richten ons op de toepassing van IGBT producten . Op basis van de toepassing van IGBT hebben we ons productassortiment uitgebreid naar op maat gemaakte hoogwaardige powerassemblages. Tegelijkertijd is onze activiteit uitgebreid naar het gebied van automatiserings- en regelproducten, waaronder ADC/DAC, LDO, instrumentatieversterkers, elektromagnetische relais, PhotoMOS en MOSFET. Op deze manier kunnen we samenwerken met toonaangevende Chinese fabrikanten op onze vakgebieden om betrouwbare en kostenefficiënte producten aan onze klanten te leveren.
Gefundeerd op de principes van innovatie en excellentie, staan wij aan de voorfront van halfgeleider alternatieve oplossingen en technologie.
Onze visie is om alternatieve oplossingen aan onze klanten te bieden, de kostenprestaties van hun toepassingsoplossingen te verbeteren en de veiligheid van hun supply chain te waarborgen door producten die in China zijn gemaakt.











Onze gebruikers
